为妥善处理已备案且投入资金建设、但未纳入省开发建设清单的地面集中式光伏电站开发建设问题。1月9日,广东省发改委等四部门印发《关于组织开展首批存量地面集中式光伏电站竞争性配置》《广东省存量地面集中式光伏电站竞争性配置工作方案》。
项目需满足2023年6月30日(含)前已完成项目备案且前各项手续已齐备。
鼓励项目单位自愿配置储能,配置储能容量占光伏发电项目1小时额定上网电量的比例,纳入竞争性配置评分规则。
对未按承诺配置储能的项目,电网公司不予并网、不予调度、不收购其电力电量。
部分重点内容如下:
对2023年6月30日(含)前各项手续齐备的项目,先行组织开展竞争性配置,按照竞争性配置得分从高到低排序后,截取总规模不超过150万千瓦的项目纳入存量项目开发建设清单;后续组织其他手续齐备的项目开展竞争性配置,截取总规模不超过500万千瓦的项目纳入存量项目开发建设清单。
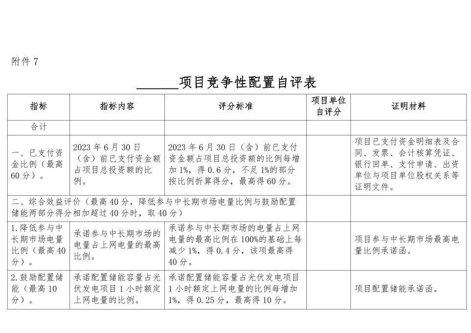
竞争性配置评分规则中,分值满分100分,由已支付资金比例得分与综合效益评价得分构成。其中综合效益评价得分满分40分,由降低参与中长期市场电量比例和鼓励配置储能两部分相加组成,若两部分相加超过40分,按40分计。
(一)已支付资金比例,满分60分。2023年6月30日(含)前已支付资金额占项目总投资额的比例每增加1%,得0.6分,该项最高得60分;
(二)综合效益评价,满分40分。
1.降低参与中长期市场电量比例。项目单位承诺参与中长期市场的电量占上网电量的最高比例在100%的基础上每减少1%,得0.4分,该项最高得40分;
2.鼓励配置储能。鼓励项目单位自愿配置储能,配置储能容量占光伏发电项目1小时额定上网电量的比例每增加1%,得0.25分,该项最高得10分。
有关要求提到,电网企业核实确认项目单位落实配置储能承诺事项,对未按承诺配置储能的项目,电网公司不予并网、不予调度、不收购其电力电量。

广东省发展改革委 广东省自然资源厅
广东省生态环境厅 广东省水利厅
关于组织开展
首批存量地面集中式光伏电站竞争性配置
工作的通知
粤发改能源函〔2026〕44号
各地级以上市发展改革局(委)、自然资源局、生态环境局、水利局、林业局,惠州市能源和重点项目局,广东电网公司、深圳供电局,广东电力交易中心:
根据《广东省发展改革委 广东省自然资源厅 广东省生态环境厅 广东省水利厅关于印发〈广东省存量地面集中式光伏电站竞争性配置工作方案〉的通知》(粤发改能源〔2026〕14号),现组织开展首批存量地面集中式光伏电站竞争性配置工作。有关要求通知如下:
一、竞争性配置项目条件
参加首批竞争性配置的存量地面集中式光伏电站,须同时满足以下条件:
1.2023年6月30日(含)前已完成项目备案;
2.2023年6月30日(含)前各项手续已齐备:已取得环境影响评价文件批复(或办理环境影响登记表备案)、水土保持方案许可、光伏阵列用地选址意见、升压站建设用地使用权,且已办理升压站建设用地规划许可证(或者符合国土空间规划)。
二、工作安排
(一)组织项目申报和初审。各地市能源主管部门组织存量地面集中式光伏电站申报,对项目2023年6月30日(含)前已支付资金比例及有关材料进行初步审核,并会同自然资源(林业)、生态环境、水利等有关部门对项目手续齐备性和合规性进行审查后,汇总形成符合竞争性配置条件的项目清单,连同项目申报资料于2026年1月底前一并报省发展改革委(省能源局)。对项目参与中长期市场最高电量比例承诺函、配置储能承诺函、竞争性配置自评表等材料,各地市能源主管部门无需审核,由项目单位密封后经各地市能源主管部门统一报送省发展改革委(省能源局)。
(二)组织评分和排序。省发展改革委(省能源局)组织相关部门对参加竞争性配置项目进行复核,并组织专家或委托专业机构评分,按分值从高到低排序,截取总规模不超过150万千瓦的项目纳入存量地面集中式光伏电站开发建设清单。
(三)印发开发建设清单。省发展改革委(省能源局)将存量地面集中式光伏电站开发建设清单公示后予以印发。
三、有关要求
各地有关部门、广东电力交易中心及电网企业按照粤发改能源〔2026〕14号文要求,做好有关工作,并督促指导项目单位落实有关工作要求。
广东省发展改革委 广东省自然资源厅
广东省生态环境厅 广东省水利厅
2026年1月9日

广东省发展改革委 广东省自然资源厅
广东省生态环境厅 广东省水利厅
关于印发《广东省存量地面集中式光伏电站
竞争性配置工作方案》的通知
粤发改能源〔2026〕14号
各地级以上市发展改革局(委)、自然资源局、生态环境局、水利局、林业局,惠州市能源和重点项目局,广东电网公司、深圳供电局,广东电力交易中心:
为妥善处理已备案且投入资金建设、但未纳入省开发建设清单的地面集中式光伏电站开发建设问题,经研究制定《广东省存量地面集中式光伏电站竞争性配置工作方案》,现印发给你们,请认真组织实施。
广东省发展改革委 广东省自然资源厅
广东省生态环境厅 广东省水利厅
2026年1月9日
广东省存量地面集中式光伏电站
竞争性配置工作方案
我省人多地少、土地资源紧缺,不适宜发展地面集中式光伏。为妥善处理已备案且投入资金建设、但未纳入《广东省能源局关于下达2023年地面集中式光伏电站开发建设方案的通知》(粤能新能〔2023〕25号)的地面集中式光伏电站(以下简称“存量项目”)问题,制定本工作方案。
一、总体要求
结合国家及我省新能源上网电价市场化改革工作要求,坚持从严控制开发规模,通过竞争性配置和市场化机制优选存量项目纳入开发建设清单,促进企业理性投资。除纳入省开发建设清单的项目外,全省不再新上地面集中式光伏电站,有关部门及电网企业不再办理项目备案、用地、环评、水保、并网等相关手续。
二、参加竞争性配置条件
参加竞争性配置的存量项目,须同时满足以下条件:
1.2023年6月30日(含)前已完成项目备案;
2.截至本工作方案印发日各项手续已齐备:已取得环境影响评价文件批复(或办理环境影响登记表备案)、水土保持方案许可、光伏阵列用地选址意见、升压站建设用地使用权,且已办理升压站建设用地规划许可证(或符合国土空间规划)。
三、竞争性配置评分规则
竞争性配置实行评分排序,分值满分100分,由已支付资金比例得分与综合效益评价得分构成。其中综合效益评价得分满分40分,由降低参与中长期市场电量比例和鼓励配置储能两部分相加组成,若两部分相加超过40分,按40分计。具体分值如下:
(一)已支付资金比例,满分60分。2023年6月30日(含)前已支付资金额占项目总投资额的比例每增加1%,得0.6分,该项最高得60分;
(二)综合效益评价,满分40分。
1.降低参与中长期市场电量比例。项目单位承诺参与中长期市场的电量占上网电量的最高比例在100%的基础上每减少1%,得0.4分,该项最高得40分。
2.鼓励配置储能。鼓励项目单位自愿配置储能,配置储能容量占光伏发电项目1小时额定上网电量的比例每增加1%,得0.25分,该项最高得10分。
四、工作安排
对2023年6月30日(含)前各项手续齐备的项目,先行组织开展竞争性配置,按照竞争性配置得分从高到低排序后,截取总规模不超过150万千瓦的项目纳入存量项目开发建设清单;后续组织其他手续齐备的项目开展竞争性配置,截取总规模不超过500万千瓦的项目纳入存量项目开发建设清单。
(一)组织项目申报和初审。各地市能源主管部门组织存量项目申报(材料清单参考附件1,申报材料逐页加盖项目单位公章),对项目2023年6月30日(含)前已支付资金比例(附件2,计算规则见附件3)以及申报材料等进行初步审核,并会同生态环境、水利、自然资源(林业)等有关部门对项目手续齐备性和合规性进行审查,最后汇总形成符合竞争性配置条件的项目清单(附件4),连同项目申报材料一并报省发展改革委(省能源局)。对项目参与中长期市场最高电量比例承诺函(附件5)、配置储能承诺函(附件6)、竞争性配置自评表(附件7)等材料,各地市能源主管部门无需审核,由项目单位密封后经各地市能源主管部门统一报送省发展改革委(省能源局)。
(二)组织评分和排序。省发展改革委(省能源局)组织相关部门对参加竞争性配置项目进行复核,并组织专家或委托专业机构评分,按分值从高到低排序,截取相应规模项目纳入存量项目开发建设清单。
(三)电网企业核实确认项目单位落实配置储能承诺事项,对未按承诺配置储能的项目,电网公司不予并网、不予调度、不收购其电力电量。
附件:1.项目申报材料清单
2.____项目2023年6月30日(含)前已支付资金明细表
3.2023年6月30日(含)前已支付资金比例计算规则
4.____市符合竞争性配置条件的存量地面集中式光伏项目清单
5.____项目参与中长期市场最高电量比例承诺函
6.____项目配置储能承诺函
7.____项目竞争性配置自评表
8.对____项目提交内容及材料负责的声明
相关附件:
广东省存量地面集中式光伏电站处理工作方案附件1-8.wps









第十四届储能国际峰会暨展览会 (ESIE 2026)已定档于2026年3月31日-4月3日,期待与您相约北京·首都国际会展中心,共赴ESIE之约。
更多内容请关注微信公众号:中关村储能产业技术联盟、储能国际峰会暨展览会ESIE

详情请点击:https://mp.weixin.qq.com/s/aPg_dACKsolWkwISwMBuTw