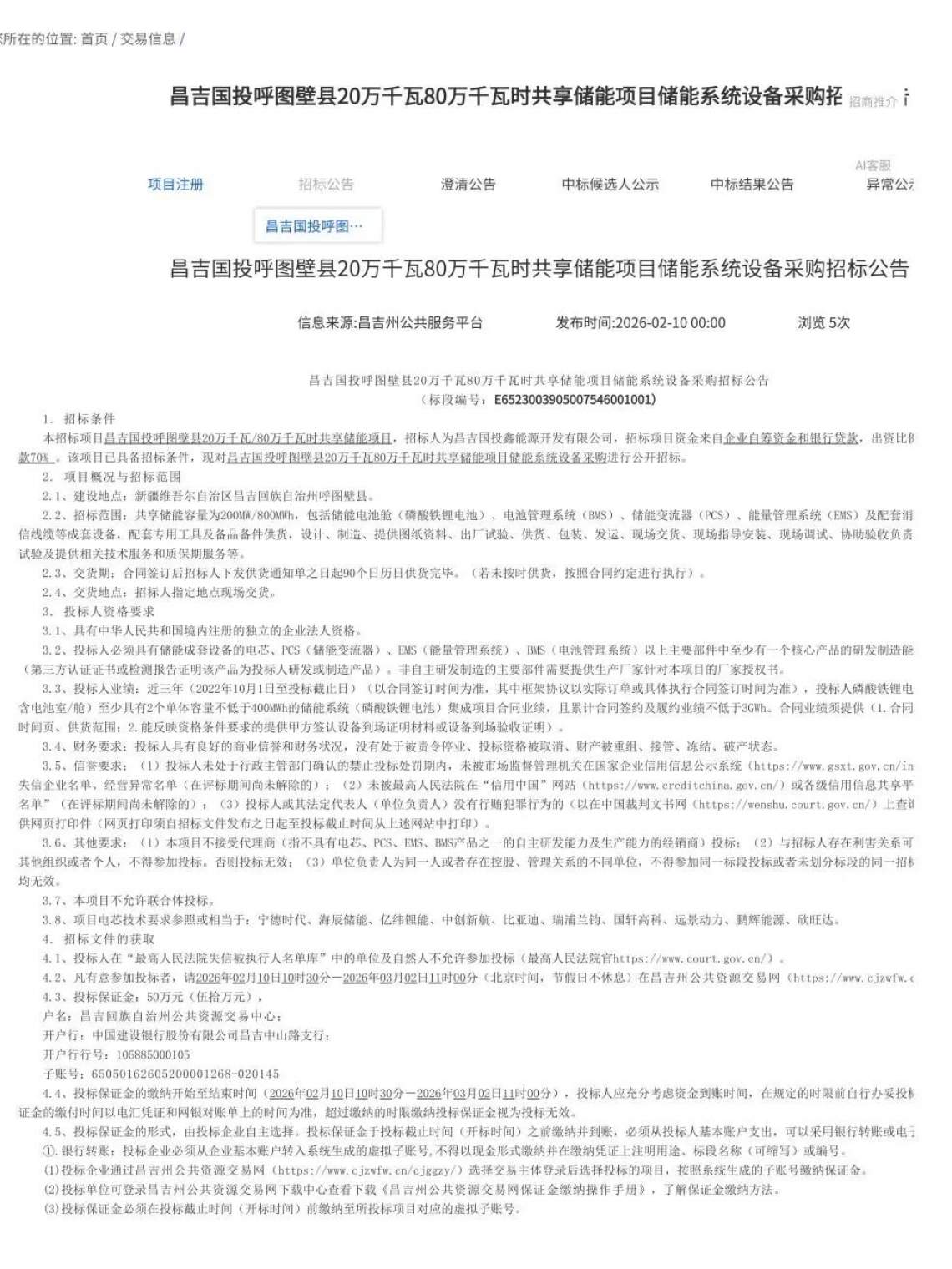
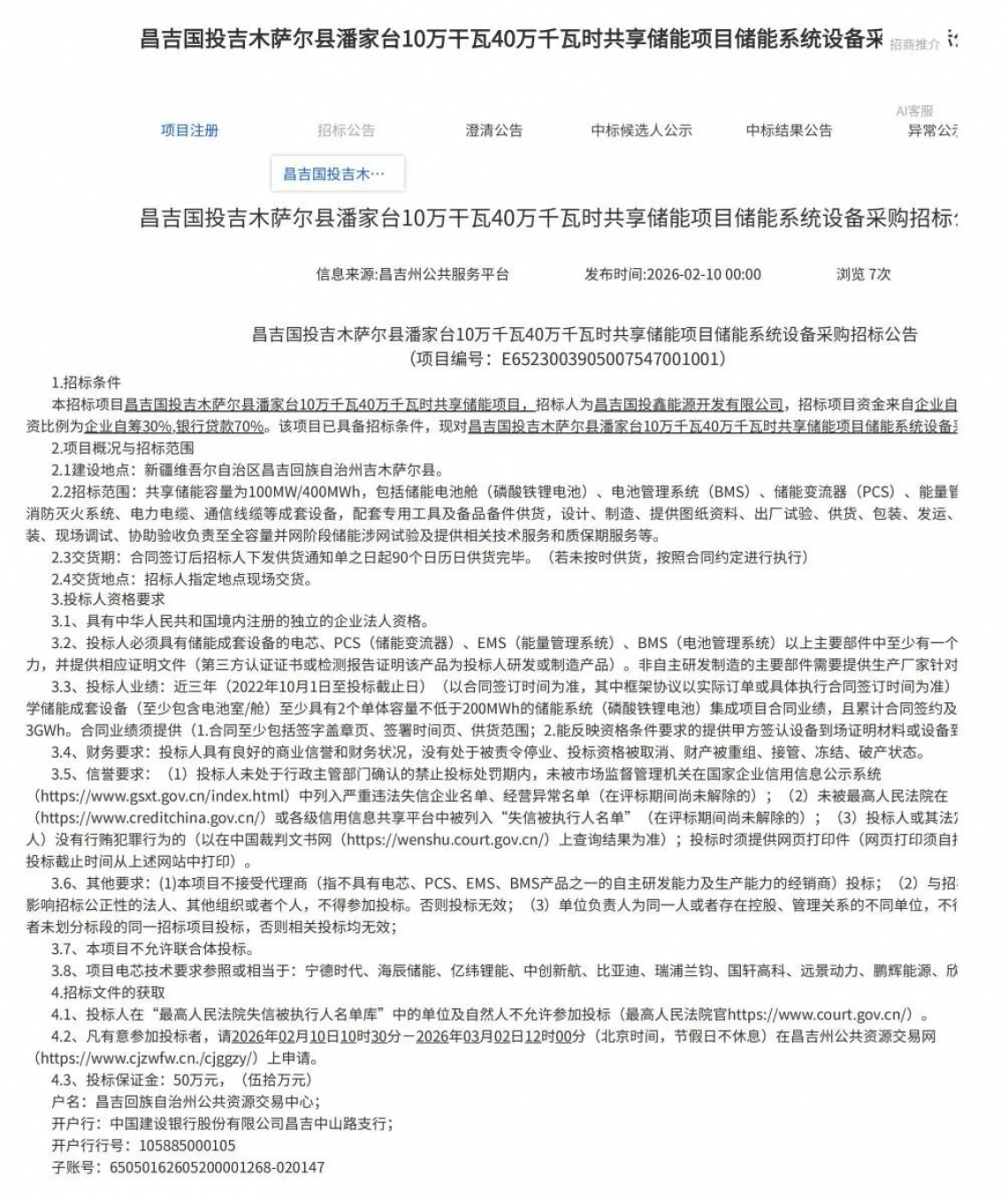
2月10日,昌吉国投鑫能源开发有限公司发布四个共享储能项目储能系统设备采购招标,总规模800MW/3.2GWh。
技术要求中均提到,项目电芯技术要求参照或相当于:宁德时代、海辰储能、亿纬锂能、中创新航、比亚迪、瑞浦兰钧、国轩高科、远景动力、鹏辉能源、欣旺达。

招标范围:包括储能电池舱(磷酸铁锂电池)、电池管理系统(BMS)、储能变流器(PCS)、能量管理系统(EMS)及配套消防灭火系统、电力电缆、通信线缆等成套设备,配套专用工具及备品备件供货,设计、制造、提供图纸资料、出厂试验、供货、包装、发运、现场交货、现场指导安装、现场调试、协助验收负责至全容量并网阶段储能涉网试验及提供相关技术服务和质保期服务等。
交货期:合同签订后招标人下发供货通知单之日起90个日历日供货完毕。
宁德时代、海辰储能、亿纬锂能、中创新航、比亚迪、瑞浦兰钧、国轩高科、远景动力、鹏辉能源、欣旺达均已确认参展第十四届储能国际峰会暨展览会ESIE 2026,诚邀产业同仁共赴ESIE 2026全球储能产业盛会。
招标公告原文如下:








第十四届储能国际峰会暨展览会ESIE 2026,已定档于2026年3月31日-4月3日,欢迎关注中关村储能产业技术联盟和储能国际峰会暨展览会ESIE公众号,期待与您相约北京·首都国际会展中心,共赴ESIE之约。
更多的数据和原文请搜索小程序:储能国际峰会暨展览会
