政策动态

首页 行业资讯 政策动态 文章详情
北京市公开征集“十四五”中后期新型储能电站拟建项目,重点支持安全度较高技术路线
在 2023-03-15 发布

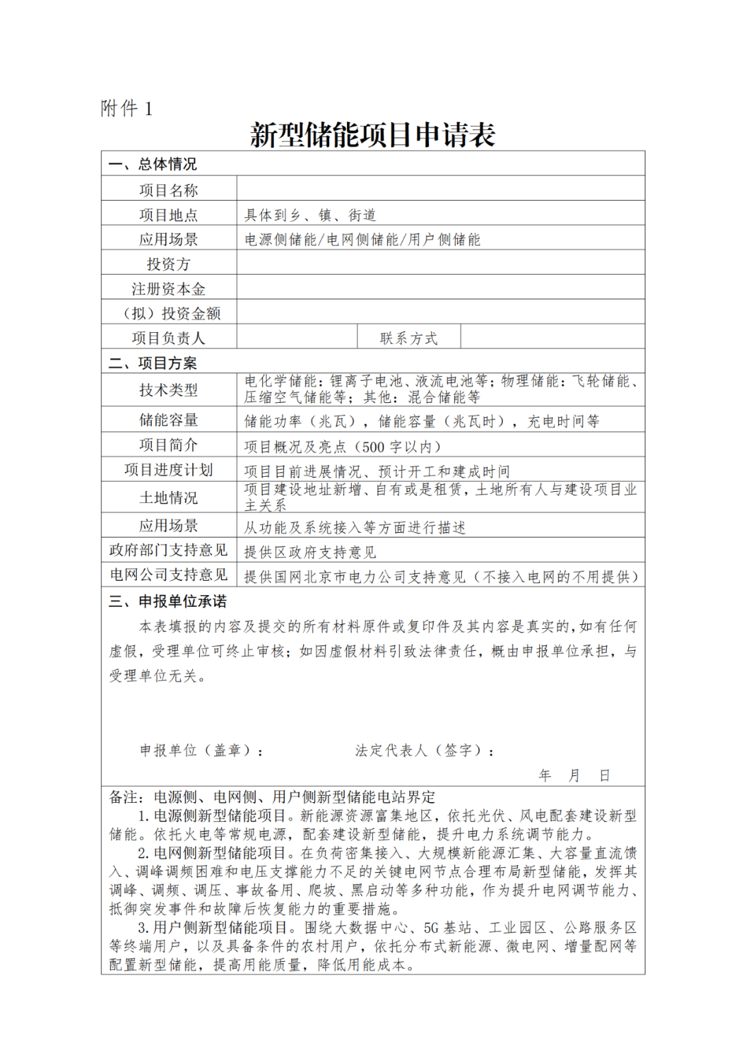
关于公开征集“十四五”中后期新型储能电站拟建项目的通知

各有关单位:

  新型储能是构建新型电力系统的重要技术和基础装备,是实现“双碳”战略目标的重要支撑。根据《关于加快推动新型储能发展的指导意见》(发改能源规〔2021〕1051 号)、《“十四五”新型储能发展实施方案》(发改能源〔2022〕209号)、《北京市新型储能电站监督管理职责分工(暂行)》等有关文件,有序推动我市新型储能电站发展,目前我委正在编制《北京市“十四五”新型储能电站发展专项规划》(以下简称《规划》)。为配合《规划》出台,根据计划安排,现面向社会征集“十四五”中后期新型储能电站拟建项目。现将有关事项通知如下:

  一、总体要求

  新型储能电站项目应综合考虑本市能源结构调整、新型电力系统构建、电力系统安全运行、区域产业转型发展、科技研发试验等发展需求,并结合本市功能定位,实施电源侧、电网侧和用户侧多元化需求布局建设。本次征集新型储能拟建项目应符合国家标准、行业标准及北京市地方标准《电力储能系统建设运行规范》(DB11/T 1893—2021)等相关要求,不得使用梯次利用动力电池,重点支持安全度较高的技术路线。申报项目后续将重点围绕布局、安全、功能等方面开展评估,对符合条件的项目纳入《规划》,并支持推动建设。

  二、申报条件

  项目布局合理。项目布局应有助于新型电力系统构建,提升常规电源调节能力,提高城市电力保障水平,支持储能科技研发及区域产业转型发展。在关键电网节点、输变电扩容升级困难等区域,有效提高电力系统保障能力和供电可靠性。

  建设期限明确。“十四五”期间具备开工建设及投产条件,个别项目可延续至“十五五”中期投产。

  容量参数符合。发挥调峰作用的电网侧独立储能项目,单个项目功率不低于5万千瓦,额定功率下连续放电时间不低于2 小时。

  引领带动性强。项目能够发挥引领示范作用,对有力支撑本地电网运行安全、提升电力保障能力、带动产业发展的项目,在同等条件下优先考虑。

  取得支持意见。项目在申报前应取得区政府及国网北京市电力公司的初步支持意见。

  三、工作要求

  申报单位要充分考虑拟建项目的必要性和可行性,认真组织填报项目申请表(附件1),编制项目申报书(附件2)。申报时限为期一个月,项目申请材料(纸质版)请于4月15日前报送至我委(项目申请表及项目申报书盖章纸质版邮寄至北京市西城区三里河北街甲三号 北京市城市管理委员会西办公区 张玮晨 13904020129),同时电子版材料发送至邮箱。

  附件:1.新型储能项目申请表

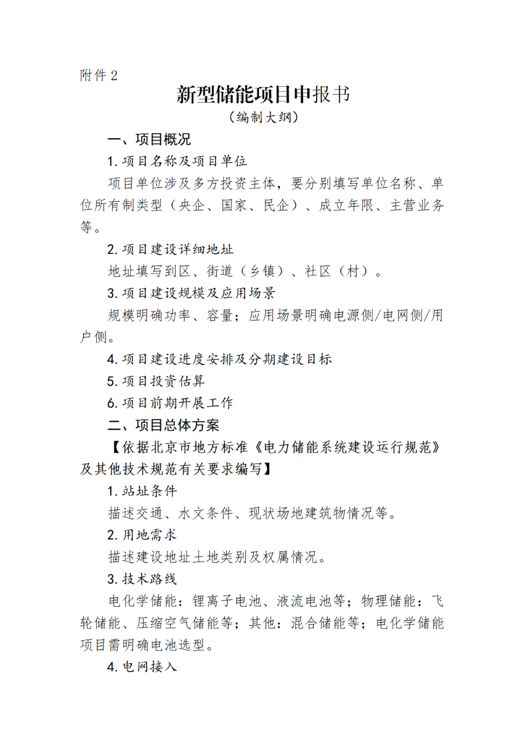
            2.新型储能项目申报书(编制大纲)

  联系人:张玮晨 13904020129;任悦东 13810889078  

  邮  箱:cgwdmc2022gz@163.com

图片

图片图片